課題を解決する機能群

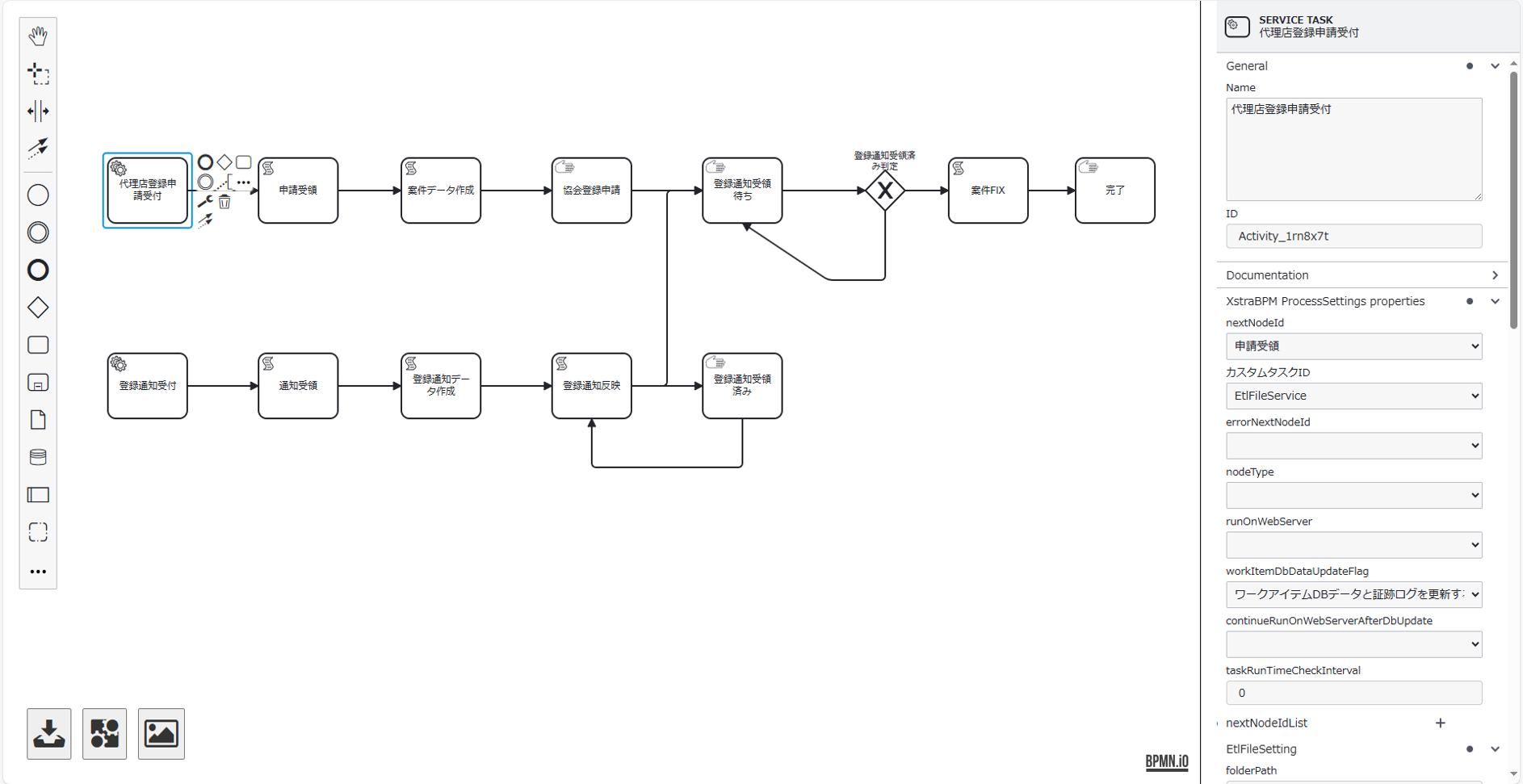
業務プロセス作成

ワークフローデザイナーおよび標準機能により、固有要件に対応した業務フローを構築。ローコード開発画面を使い、開発・運用の内製化も可能です。

自動判定機能

仕分けルール設定により判断・割振りを自動化。
効率的な業務運営を実現します。

UIデザイン(業務画面・ダッシュボード)

画面の構成部品をドラッグ&ドロップするだけで簡単にUIをカスタマイズ可能。社内ルール・KPI等のダッシュボードを短期間で実装し、迅速且つ的確な業務改善をサポートします。

製品標準画面

カスタマイズ無しに製品画面を利用可能。総合商社の貿易業務や大手金融の基幹系業務で実績のある機能です。

ドキュメント管理

案件とドキュメントファイルを紐づけ。付箋機能や手書きアノテーション機能により、現物業務からデジタル業務フローにスムースに移行可能です。

外部システム連携

ETL機能標準搭載。またSQLを利用したデータ取得やAPI連携を通じ、基幹システム、データウェアハウス(DWH)、外部サービスと接続し、自動化と効率化を実現します。